年用电量超500万的零售用户连续3月不签约,第4个月起将按日前价格2倍执行!
来源:亿电科技
|
作者:亿电君
|
发布时间: 2023-12-07
|
1969 次浏览
|
🔊 点击朗读正文
❚❚
▶
|
分享到:
保底售电服务的前三个月,保底零售价格为当月批发市场用电侧交易结算均价;执行保底售电服务连续满三个月后,其保底零售价格为当月日前市场月度加权平均综合电价的2倍。
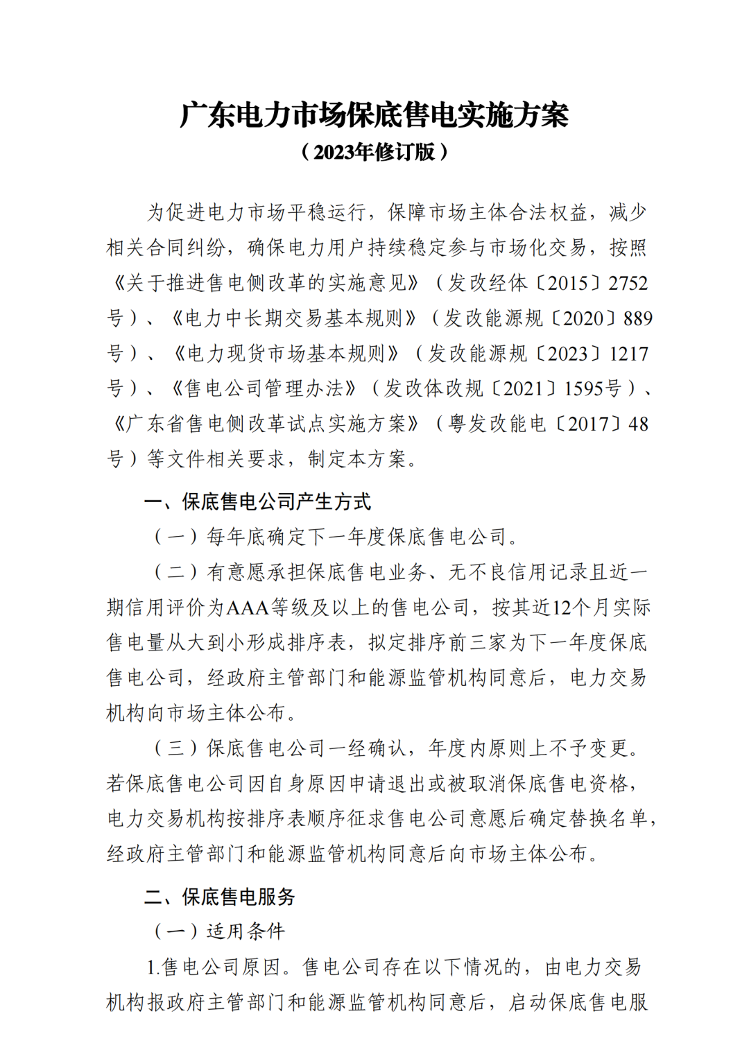
12月6日,广东电力交易中心印发《广东电力市场保底售电实施方案(2023年修订版)》,相对2022年发布的修订版《广东电力市场保底售电实施方案》,在原有因售电公司原因启动保底售电服务的基础上,增加了因电力用户原因启动保底售电服务的相关规定,完善了保底零售价格机制,旨在促进电力市场平稳运行,确保电力用户持续稳定参与市场化交易。
市场购电用户未及时与售电公司签订零售合同且未参与批发市场交易,由电力交易机构按本方案启动保底售电服务。
根据《广东省能源局 国家能源局南方监管局关于2024 年电力市场交易有关事项的通知》(粤能电力函〔2023〕704号)文件规定,以下2类用户在月底前未及时与售电公司签订零售合同且未参与批发市场交易的,将启动保底售电服务,执行保底零售价格:
(1)已直接参与 2023 年市场交易的用户;
(2)年用电量500万千瓦时及以上的10kV及以上工商业用户(含市场购电用户与电网代购用户)
年用电量500万千瓦时及以上工商业用户企业名单请点击以下链接
↓↓↓
《关于公布年用电量500万千瓦时及以上工商业用户企业名单的通知》
交易中心应于每月前7个工作日公布当月零售合同到期电力用户名单。当因电力用户原因需启动保底服务时,交易中心应在启动当月的7个工作日内发布通知公告,并公布电力用户与保底售电公司的保底服务对应清单。
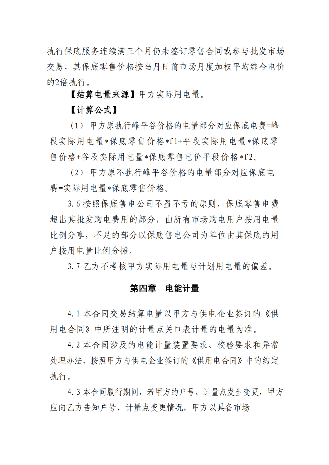
保底售电服务的前三个月,保底零售价格为当月批发市场用电侧交易结算均价;
执行保底售电服务连续满三个月后,其保底零售价格为当月日前市场月度加权平均综合电价的2倍。
亿电君整理了2022-2023年的日前市场月度综合价,相对于中长期交易价格,波动还是较大的:
注:本表格价格仅做参考,实际日前市场月度加权平均综合电价以广东电力交易中心公布数据为准。
对于保底零售电费:
超出其保底售电公司批发购电费用的部分,由所有市场购电用户按用电量比例分享;
不足的部分以保底售电公司为单位由其保底的用户按用电量比例分摊。
根据亿电君了解,保底用户若不想继续执行保底零售价格,有三个选择:
1、申请转为电网代购用户:需向广东电力交易中心提交书面申请,转为电网企业代理购电,无正当理由的,其价格需按电网代购电价的1.5倍执行;
2、与售电公司签约:执行保底零售价格满一个月,零售用户可自主选择与其他售电公司(包括保底售电公司)协商签订新的零售合同,根据双方约定的零售价格进行结算;
3、直接参与批发市场交易:仅限年用电量1000万千瓦时及以上的市场用户,可作为批发用户,直接参与批发市场交易。
亿电君提醒,根据2024 年电能量零售交易及电子合同线上签订工作安排,电网代购用户需在12 月16 日 23:59 前完成合同开始时间为1月的合同签订工作,市场购电用户需在12 月 31 日 17:00 前完成合同开始时间为1月的合同签订工作。
剩余时间不算充裕,电力用户需抓紧时间,在售电公司纷纷抛出低价抢量的年度长协阶段,把握时机,锁定低价,及时签订线上合同,避免启动保底售电服务。
........




















