最近不少企业在疑惑,明明我的签约电价/电网代购电价比去年降了,为什么电费单上显示的度电平均单价跟去年比并没有明显下降反而上涨了,是不是被坑了?
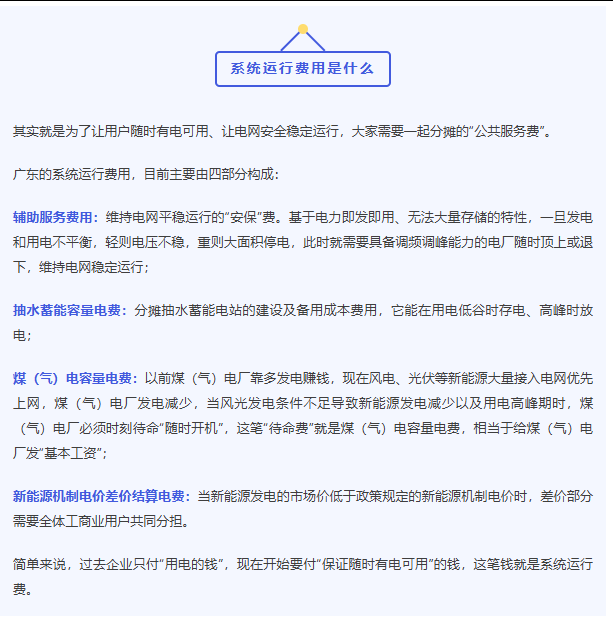
其实问题出在一个叫“系统运行费用”的项目上——这笔费用从过去的几乎“隐形”,变成了每月账单里的“显眼包”。
从2023年6月起,工商业用户的用电价格由上网电价(市场交易用户执行签约电能量电价,电网代购用户执行电网代购电价)、上网环节线损费用、输配电价、系统运行费用、政府性基金及附加组成,输配电价和政府性基金及附加费按政策规定执行,价格固定,上网环节线损费用及系统运行费用每月根据市场运行情况波动。

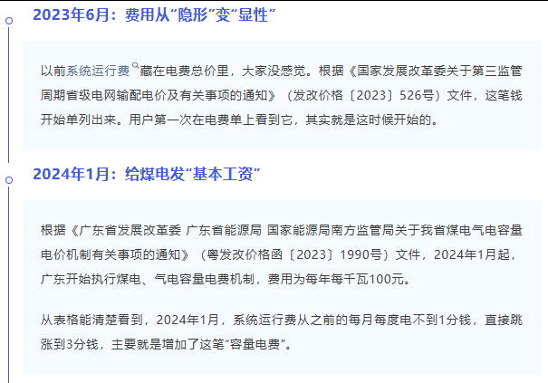
从2023年6月起至今,广东系统运行费用在2023年8月最低为5.3厘/kWh,2026年2月最高达128.8厘/kWh,涨幅超过1毛2。

系统运行费用涨幅如此之大,通过以下4个节点可观一二:


说到底,系统运行费用的“狂飙”,不是乱收费,也不是电网想多收钱,而是新能源大规模接入后,电力系统为维持稳定必须付出的代价,是能源转型路上必须支付的“账单。
这是能源转型的必经阶段,也是电力市场化改革的必然结果。随着新能源占比越来越高,系统运行费可能还会波动,但它会越来越透明、越来越市场化。
对于用电企业来说,与其纠结“为什么涨了”,不如关注“怎么用好电”——错峰用电、节能改造、参与需求侧响应,都能帮您把电费省回来。